Wenzhou Joepai Valve Co., Ltd.
Wenzhou Joepai Valve Co., Ltd.
Produkt

Produkt

Femvägskontakt i rostfritt stål utan backventil
  • Femvägskontakt i rostfritt stål utan backventilFemvägskontakt i rostfritt stål utan backventil
  • Femvägskontakt i rostfritt stål utan backventilFemvägskontakt i rostfritt stål utan backventil
  • Femvägskontakt i rostfritt stål utan backventilFemvägskontakt i rostfritt stål utan backventil

Femvägskontakt i rostfritt stål utan backventil

Joepai är en tillverkare av rostfritt stål femvägskoppling utan backventil. Den har ingen backventil inbyggd, så den används endast för ren rörkoppling och omledning (utan styrfunktion). Om systemet redan har en separat backventil, eller om systemet bara behöver fördela en enda vätskeström jämnt till flera grenar utan specifika sekvenskrav (som flera kylpunkter), så är en femvägskoppling ett ekonomiskt och direkt val. Denna kontakt är gjord av gjutet rostfritt stål, som erbjuder utmärkt korrosionsbeständighet. Den bildar en passiveringsfilm i oxiderande miljöer och är resistent mot vatten, ånga, atmosfär, olika kemikalier och kloridkorrosion.

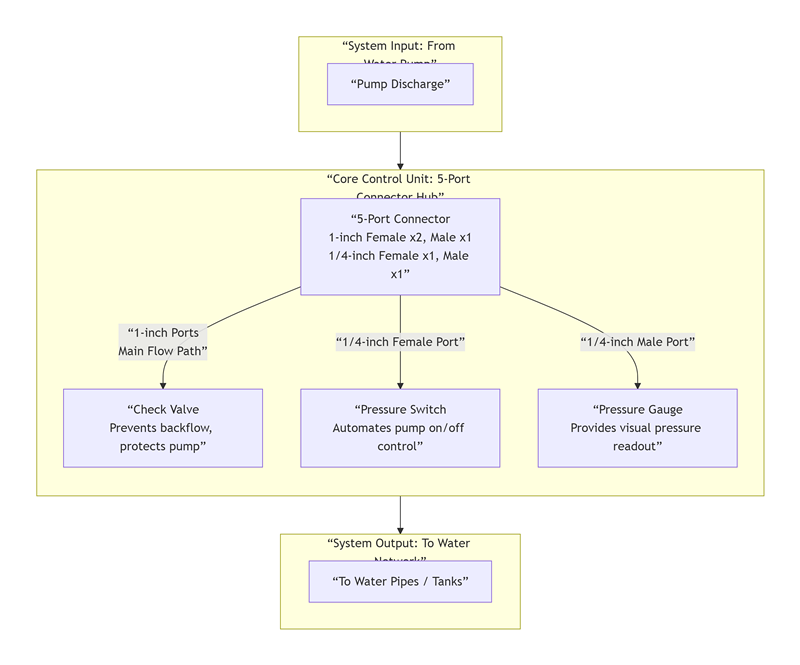
Kärnan i den rostfria femvägskontakten utan backventil tillverkad av Joepai Factory är att själva ventilkroppen har fem portar: 1" hona x 1" hona x 1" hane x 1/4" hona x 1/4" hane. Det är en rent anslutningskomponent med en inre ihålig kanal och inga rörliga delar, och har inte till exempel någon kontrollventilfunktion eller reglering för att kontrollera ventilen. distribuera vätskor För en styrenhet för ett litet pumpsystem fungerar femvägsanslutningen som en kompakt integrerad monteringsplattform som samlar alla viktiga övervaknings- och skyddskomponenter.

Systemsammansättningsdetaljer:

Femvägskoppling: Systemets kärna, kopplar samman alla komponenter till en helhet, minimerar rörskarvar och minskar risken för läckage.

Gränssnitt: 1-tums honport (vatteninlopp), 1-tums hanport (vattenutlopp), en annan 1-tums honport (för anslutning av en backventil), 1/4-tums honport (för anslutning av en tryckvakt), 1/4-tums hanport (för anslutning av en tryckmätare).

Huvudpassage (inlopp och utlopp): Ansluter pumpens utlopp till röret som leder till vattenpunkten och är mediets huvudflödesväg.

1-tums backventil: Detta är systemets "säkerhetsskydd". Det förhindrar vattenåterflöde när pumpen stannar, undviker vattenslag och omvänd rotation av pumphjulet, och är avgörande för att skydda pumpen.

1/4-tums tryckbrytare: Detta är systemets "automatiska hjärna". Den övervakar systemtrycket, startar pumpen när trycket faller under den inställda nedre gränsen och stoppar pumpen när den når den övre gränsen, vilket uppnår helautomatisk drift.

1/4-tums tryckmätare: Detta är systemets "statusögon". Den ger intuitiv tryckvisning i realtid för felsökning, observation och felsökning.

Produktegenskaper

Joepais 5-vägskontakt tack vare det rostfria stålmaterialet förbättrar avsevärt korrosionsbeständighet, styrka och hygiennivåer genom användningen av rostfritt stål, vilket breddar dess användningsområde. Det blir mer hållbart och renare. Dess kärnfördelar inkluderar:

Utmärkt korrosionsbeständighet: Den tål korrosion från ånga, svaga syror och baser, olika kemikalier och havsvattenmiljöer, och erbjuder en livslängd som vida överstiger den för mässingsventiler.

Hög styrka och hållbarhet: Den tål högre systemtryck (vanligtvis PN16/PN25 och upp till PN40 eller högre) och tryckstötar.

Överlägsen hygienisk prestanda: Den släta ytan förhindrar bakterietillväxt och är lätt att rengöra och desinficera. Med spegelpolering eller elektrolytisk polering kan den uppfylla livsmedelsklassade eller sanitära standarder.

Brett temperaturområde: Lämplig för högtemperaturånga eller lågtemperaturmedia.

Material 

Gjutet rostfritt stål ASTM A 351 CF8 / SS 304; Rostfritt stål ASTM A 351 CF8M / SS 316;

Tekniska specifikationer

Nominell diameter: 1"~2" (DN25 till DN50)

Nominellt tryck: PN16 till PN25 (1,6 MPa ~ 2,5 MPa)

Arbetstemperatur: -20 ℃ till 232 ℃

Gängad standard:BSP(G),BSPT(Rc),NPT

Ritning

Anpassning baserad på tillhandahållen design stöds.

Specifika tillämpningar av 5-Port Anslutningtor


Om ditt system redan har en separat backventil, eller om du inte behöver en backventilfunktion alls och helt enkelt behöver ett pålitligt "grenrör", så är 5-portskontakten det mest ekonomiska och enkla alternativet. Dess värde ligger i att förenkla rörlayouter och minska antalet separata kopplingar. Specifika scenarier inkluderar:


Flerpunktsövervakning och provtagning

Scenario:  Flera grenar måste avtappas från huvudledningen för att installera övervakningsinstrument.

Exempel: Anslutning av en tryckmätare, en tryckgivare (givare) och en säkerhetsventil samtidigt. Femvägskontakten ger en centraliserad och stabil monteringspunkt för dem.


Vätskedistribution och uppsamling

Scenario:  En enda vätskeström måste fördelas jämnt till flera parallella grenar, eller så måste flera vätskeströmmar samlas i en enda ström.

Exempel: Fördelning av kylvatten från ett huvudkylvattenrör till tre oberoende utrustningar som kräver kylning; eller samla upp flera returvattenledningar i ett enda huvudreturvattenrör.


Systemtestning, ventilering eller dränering

Scenario:  Tillfälliga eller permanenta hjälpgränssnitt måste tillhandahållas för systemet.

Exempel: Gränssnitt för systemspolning, gränssnitt för automatisk avluftningsventil eller gränssnitt för avloppsventiler.

Hot Tags: Femvägskontakt i rostfritt stål utan backventil
Skicka förfrågan
Kontaktinformation
För förfrågningar om kulventiler, grindventiler, jordventiler eller prislista, vänligen lämna din e -post till oss så kommer vi att ha kontakt inom 24 timmar.
X
Vi använder cookies för att ge dig en bättre webbupplevelse, analysera webbplatstrafik och anpassa innehåll. Genom att använda denna sida godkänner du vår användning av cookies. Sekretesspolicy
Avvisa Acceptera